OVLÁDÁNÍ POTENCIMETRU DS18030
Vágner Vlastimil
Přípravek umožňuje ovládat elektronický potenciometr DS18030 pomocí sběrnice I2C který reguluje hlasitost do dvou identicky zapojených koncových NF zesilovačů kde jsou použity integrované obvody LM386. Přípravek se připojuje na sériový port počítače nebo pomocí redukce USB/COM tato musí podporovat všechny I/O sériového portu, přípravek si v žádném případě neklade za cíl konkurovat továrním zapojením. Může posloužit jako inspirace pro vlastní pokusy s podobnými IO.
POPIS PŘÍPRAVKU
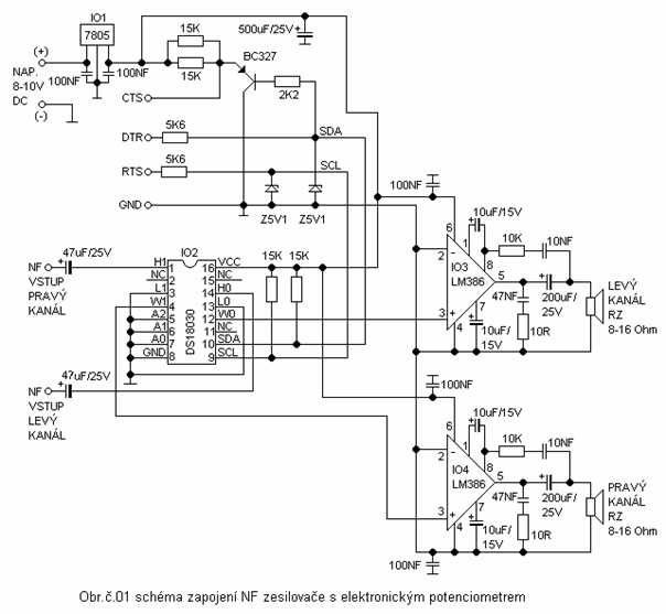
Přípravek se skládá ze třech částí tyto mohou být použity samostatně i v jiných zapojeních, první část je tvořena stabilizátorem IO1 což je známý stabilizátor 7805. Tento IO1 je součástí převodníku I2C který tvoří rezistory, Zenerovy diody dále pak tranzistor a další rezistory v emitoru tranzistoru a v bázi tranzistoru, druhá část je tvořena integrovaným tranzistorem IO2 což je elektronický potenciometr DS18030. Třetí část je tvořena dvěma integrovanými obvody LM386 což je NF zesilovač zapojení je mírně upraveno oproti katalogovému zapojení přípravek je napájen stejnosměrným napětím v rozsahu 8-10V. Obvod DS18030 má dva samostatné kanály tyto kanály mohou být ovládány nezávisle na sobě jeden nebo druhý kanál a oba najednou, první kanál DS18030 má označení H0, L0, W0 řídící bajt pro ovládání tohoto kanálu má hodnotu 169 ve schématu a v programu má označení levý kanál. Druhý kanál má označení H1, L1, W1 řídící bajt pro ovládání tohoto kanálu má hodnotu 170 ve schématu a v programu má označení pravý kanál. V případě že jsou ovládány oba kanály současně (STEREO) je hodnota řídícího bajtu pro ovládání obou kanálů 175 adresa obvodu DS18030 je 80. Uvedený integrovaný obvod DS18030 byl zvolen pro svoje jednoduché ovládání po sběrnici I2C. Programově se zadává jako první adresa obvodu (80) pak řídící bajt který kanál budeme ovládat tzv.(169 – levý kanál, nebo 170 – pravý kanál, nebo 175 – oba kanály současně) pak se zadává již pouze hodnota od 0 – 255. Uvedený integrovaný obvod je nabízen v hodnotách 10K, 50K, 100K všechny varianty mají shodné adresy řídícího bajtu tak adresy což umožňuje jejich snadnou výměnu v případě potřeby za jinou hodnotu bez nutnosti úpravy programu. Podrobnější popis je v datasheetu k uvedenému integrovanému obvodu schéma zapojení přípravku je na obrázku č.01, v uvedeném zapojení je hodnota DS18030 - 10K. Přípravek je s počítačem propojen kabelem který je na obou koncích zakončen koncovkou s dutinkami to znamená že na přípravku je osazena zásuvka s kolíčky stejně tak jako je na počítači u portu COM. Tato varianta propojení je zvolena z důvodu že přípravek je skladnější a dále že po zadání hlasitosti je možné propojovací kabel od přípravku odpojit poté ukončit program pro ovládání potenciometru a vše zůstává nastaveno dokud se přípravek neodpojí od napájení. Počítač je tak možné využívat pro jiné potřeby. Přípravek je vyroben na univerzální vrtané destičce výroba DPS je čistě individuální věc.
OŽIVENÍ PŘÍPRAVKU
Po osazení součástek (pro integrované obvody použijeme patice pro jejich snadnou výměnu), IO2, IO3, IO4 zatím neosazujeme. Připojíme napájecí napětí a v paticích pro IO2, IO3, IO4 na napájecích pinech integrovaných obvodů pomocí DMM změříme napájecí napětí toto by mělo být v rozmezí 4.99V – 5V. Po tomto měření odpojíme napájecí napětí pro přípravek a vstupy IO2 označené H1 a H0 provizorně připojíme na kladné napájecí napětí +5V poté do patice pro IO2 osadíme integrovaný DS18030, integrované obvody IO3 a IO4 zatím neosazujeme do patic. Připojíme napájecí napětí pro přípravek připojíme datový kabel od PC a na výstupech W0 a W1 proti zápornému napájecímu napětí (-) NESMÍME S DMM NAMĚŘIT ŽÁDNÉ NAPĚTÍ. Nyní spustíme program LEVY_R podle návodu a na výstupu W0 po zadání hodnoty 255 musíme pomocí DMM naměřit proti zápornému napájecímu napětí hodnotu do +5V. Na výstupu W1 NESMÍME NAMĚŘIT ŽÁDNÉ NAPĚTÍ proti zápornému napájecímu napětí maximálně několik mV, pokud je vše v pořádku na počítači ukončíme program LEVY_R stiskem klávesy ESC. Spustíme program PRAVY_R zvolíme port dle návodu a za hodnotu zadáme 255, DMM přepojíme na výstup W1 a proti zápornému napájecímu napětí musíme na tomto výstupu naměřit také hodnotu do +5V. na výstupu W0 nesmíme pomocí DMM naměřit žádnou hodnotu napětí řádově maximálně několik mV. Nyní ukončíme program PRAVY-R a spustíme program STEREO podle návodu a zadáme hodnotu 255, na výstupech W0 a W1 nyní musíme naměřit pomocí DMM proti zápornému napájecímu napětí hodnotu do +5V tím je oživování ovládací části přípravku ukončeno, ukončíme program vypneme napájecí napětí odpojíme datový kabel. Vyjmeme IO2 z patice odstraníme propojky mezi vstupy H0 a H1 a kladným napájecím napětím, do patic vložíme IO2, IO3 a IO4 propojíme znovu počítač a přípravek datovým kabelem, připojíme reproduktory, napájecí napětí pro přípravek a nyní nesmí být slyšet žádný silný brum v obou reproduktorech. Na počítači spustíme program LEVY-R zadáme hodnoty dle popisu a do vstupní zdířky (vstup levý kanál) připojíme zdroj NF signálu zadáme hodnotu 128 nyní musíme slyšet v reproduktoru LEVÝ KANÁL signál a v pravém reproduktoru PRAVÝ KANÁL nesmíme slyšet žádný ani stejný signál. Nyní hodnotu 128 po stisku klávesy mezerník změníme na 255 nyní by měla by být intenzita signálu maximální pokud je vše v pořádku pokračujeme tak že ukončíme program LEVY-R. Spustíme program PRAVY-R a postupujeme stejně jako v případě testu LEVY_R. připojíme zdroj NF signálu do vstupní zdířky (vstup pravý kanál) zadáme hodnotu 128 a poté 255 pokud se intenzita zvuku mění je vše v pořádku. Ukončíme program PRAVY_R a spustíme program STEREO zadáme hodnotu 128 nyní pokud střídavě připojíme zdroj NF signálu do vstupní levé a poté vstupní pravé zdířky musíme slyšet signál jak v levém tak i v pravém reproduktoru NF signál.
POPIS PROGRAMŮ
Programy jsou uloženy v adresáři PROGRAMY jsou celkem tři a mají názvy LEVY_R.EXE, PRAVY_R.EXE a STEREO.EXE. Jsou napsány v TurboPascalu7.0 jdou spustit na počítačích s OS DOS, WINDOWS 95 – 98, WINDOWS XP, WINDOWS 2000 ,WINDOWS7 STARTÉR U POSLEDNÍCH TŘECH OS jdou spustit pouze z příkazové řádky pokud jsou uvedené OS řádně nainstalovány ve 32-bitové verzi. Pod OS instalovaným v 64-bitové verzi programy nefungují pod OS WINDOWS 95 – 98 jdou spustit tak že při startu OS se klávesou F8 zvolí volba pouze DOS nebo také z příkazové řádky. Ovládání programů je shodné po volbě sériového portu ten se volí stiskem klávesy s číslicí 1 – 4, stiskem klávesy s číslicí 1 volíme COM PORT 1, stiskem klávesy s číslicí 2 volíme COM PORT 2. Stiskem klávesy s číslicí 3 volíme COM PORT 3 atd., po volbě portu zadáváme hodnotu od 0 – 255 po jejím zadání stiskneme klávesu ENTER, novou hodnotu zadáme tak že stiskneme klávesu MEZERNÍK poté zadáme hodnotu 0 – 255 a opět stiskneme klávesu ENTER. Spuštěný program ukončíme stiskem klávesy ESC. Program LEVY_R.EXE ovládá na elektronickém potenciometru vstup levý kanál což je dle datasheetu k uvedenému IO vstup H0, L0 a výstup W0. Program PRAVY_R.EXE ovládá na elektronickém potenciometru vstup pravý kanál což je dle datasheetu k uvedenému IO vstup H1, L1 a výstup W1, program STEREO.EXE ovládá oba kanály současně.
PROGRAMY JSOU NAPSÁNY ČISTĚ PRO POKUSY NA OVLÁDÁNÍ UVEDENÉHO ELEKTRONICKÉHO POTENCIOMETRU, TI KDOŽ PROGARMUJÍ SI JISTĚ NAPÍŠÍ PŘI POUŽITÍ TOHOTO IO PRO OVLÁDÁNÍ POČÍTAČEM V PROFESIONÁLNÍM POUŽITÍ SVOJE VLASTNÍ PROGRAMY PŘÍMO POD OS WINDOWS.


Příprava na testování napsaného programu

Spuštěný program příkazová řádka WIN7-Startér

Zadaná hodnota 255 program PRAVY_R příkazová řádka

Měřená hodnota na DMM po zadání hodnoty 255

Zadaná hodnota 8 program PRAVY_R příkazová řádka

Měřená hodnota na DMM po zadané hodnotě 8

Jeden hotový modul NF zesilovače s LM386
Bližší informace